干旱胁迫对植物生长和产量产生显著影响,需要复杂的适应性反应来确保生存。在真核生物中,泛素-蛋白酶体系统(UPS)和细胞自噬两大降解系统是维持细胞稳态的关键途径。有研究表明二者在动物中存在交叉调控,但在植物中鲜有报道,尤其是在逆境条件下,二者之间作用机制尚未被充分研究。
近日,生命科学学院颜康/郑成超团队在《EMBO Reports》在线发表题为“SRAS1.1 E3 Ligase Mediates DSK2A Degradation to Regulate Autophagy and Drought Tolerance in Arabidopsis”的研究论文。该研究首次发现,E3泛素连接酶SRAS1.1在拟南芥中作为干旱胁迫的负调控因子,通过调控自噬受体DSK2A的降解,在UPS与细胞自噬系统之间建立了功能性连接,为植物抗旱分子机制研究提供了全新视角。

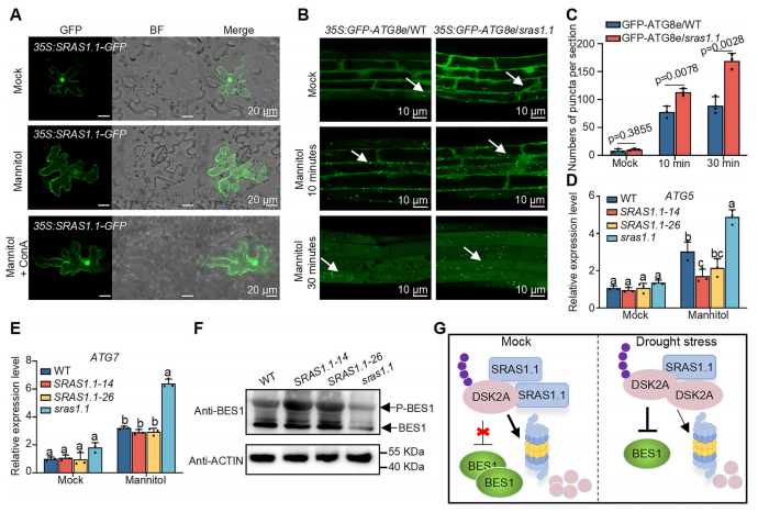
本研究研究通过遗传学和分子生物学方法深入解析了SRAS1.1在干旱胁迫中的功能。研究者利用拟南芥的过表达株、突变体以及互补材料系统地比较了其干旱胁迫下的表型,结果发现,sras1.1突变体在干旱条件下表现出显著增强的耐旱性。在干旱胁迫下SRAS1.1的亚细胞定位会发生改变:它从细胞核转移至细胞质,形成自噬小体。进一步分子实验解析表明,SRAS1.1与自噬受体DSK2A直接互作,促进其泛素化修饰并在26S蛋白酶体中降解。通过促进DSK2A降解,调节BES1在干旱胁迫下含量,调节自噬反应的平衡,进而调控干旱胁迫响应。
该研究首次明确了SRAS1.1-DSK2A模块作为连接UPS与细胞自噬的桥梁,揭示了植物在应对干旱胁迫时两大蛋白降解系统协同调控的分子机制,为未来提升作物抗旱能力提供了潜在的干预靶点和理论基础。未来,研究团队计划将SRAS1.1调控机制扩展至小麦、玉米等重要粮食作物,结合生物信息学与系统生物学手段,深入挖掘更多抗旱相关的E3泛素连接酶及其底物,为作物遗传改良和可持续农业发展提供理论支撑。
米兰milan官方网站生命科学学院博士研究生李晓虎和王萌为该论文的论文第一作者;颜康教授、郑成超教授和张世忠教授为共同通讯作者。该研究得到了国家自然科学基金和山东省自然科学基金等资助。
文章链接:https://doi.org/10.1038/s44319-025-00556-9
编 辑:万 千
审 核:贾 波








